KI-Agenten: Wie autonome Systeme unsere Zukunft verändern
Agents sind autonome Systeme, die Unternehmen und Gesellschaft grundlegend transformieren. Dieser Beitrag erklärt, wie KI-Agenten funktionieren, in welchen Branchen sie bereits eingesetzt werden und welche Chancen sowie Herausforderungen sie mit sich bringen. Erfahre, wie diese intelligente Technologie Effizienz steigert, Kosten senkt und gleichzeitig ethische Fragen aufwirft.
KI
Miro Hikoma
4/2/20252 min lesen


Künstliche Intelligenz (KI)-Agenten: Ihr Einfluss auf Unternehmen und Gesellschaft
Künstliche Intelligenz entwickelt sich mit rasanter Geschwindigkeit weiter und beeinflusst zahlreiche Branchen. Ein besonders spannendes Feld sind KI-Agenten – autonome Systeme, die in der Lage sind, ihre Umgebung wahrzunehmen, daraus zu lernen und selbstständig zu handeln. Diese Technologie hat das Potenzial, viele Bereiche unseres Lebens und Arbeitens grundlegend zu transformieren.
Was sind KI-Agenten?
KI-Agenten sind autonome Programme, die Daten analysieren, eigenständige Entscheidungen treffen und bestimmte Aufgaben effizienter als traditionelle Software ausführen können. Im Gegensatz zu herkömmlichen KI-Systemen, die statische Regeln befolgen, können KI-Agenten lernen, sich anzupassen und eigenständig neue Strategien entwickeln.
Laut dem Whitepaper des Weltwirtschaftsforums (WEF) sind KI-Agenten die nächste Stufe der Automatisierung, die sowohl Chancen als auch Risiken mit sich bringt. (Quelle: WEF)
Einsatzgebiete von KI-Agenten
Die Möglichkeiten von KI-Agenten sind vielfältig und erstrecken sich über zahlreiche Branchen:
Gesundheitswesen: KI-Agenten können Patientendaten analysieren, personalisierte Behandlungspläne vorschlagen und administrative Prozesse automatisieren. Dies verbessert die Effizienz und Patientensicherheit erheblich.
Finanzdienstleistungen: Sie helfen bei der Betrugserkennung, automatisieren den Kundenservice und unterstützen durch datengestützte Empfehlungen die Portfolioverwaltung.
Industrie & Fertigung: In der Produktion ermöglichen KI-Agenten nahezu autonome Systeme, die Produktionsketten in Echtzeit optimieren und die Wettbewerbsfähigkeit steigern.
Bildung: Personalisierte Lernassistenten begleiten Schüler, analysieren deren Lernfortschritt und stellen individuell angepasste Materialien bereit.
Vorteile von KI-Agenten
Unternehmen profitieren von KI-Agenten durch:
Höhere Effizienz: Automatisierung wiederkehrender Aufgaben spart Zeit und Ressourcen.
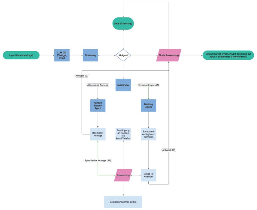
verbessert zudem die Genauigkeit und Leistung der LLM (AI)
Kostenreduktion: Weniger manuelle Arbeit führt zu geringeren Betriebskosten.
24/7 Verfügbarkeit: KI-Agenten arbeiten rund um die Uhr und verbessern die Reaktionsfähigkeit im Kundenservice.
Skalierbarkeit: Dienstleistungen lassen sich schneller und effizienter ausweiten.
Herausforderungen und Risiken
Trotz der vielen Vorteile gibt es auch Herausforderungen:
Ethik & Transparenz: Entscheidungsprozesse müssen nachvollziehbar und frei von Vorurteilen sein.
Datenschutz: Der Umgang mit sensiblen Daten erfordert strenge Sicherheitsmaßnahmen.
Auswirkungen auf den Arbeitsmarkt: Automatisierung kann zu einem Wegfall von Arbeitsplätzen führen.
Das WEF empfiehlt daher, starke Governance-Richtlinien zu entwickeln, um Risiken zu minimieren und den Nutzen von KI-Agenten verantwortungsvoll zu gestalten. (Quelle: WEF)
Fazit
KI-Agenten stellen einen revolutionären Fortschritt dar und bieten Unternehmen neue Möglichkeiten zur Optimierung ihrer Prozesse. Dennoch müssen ethische und sicherheitsrelevante Aspekte berücksichtigt werden, um das volle Potenzial dieser Technologie verantwortungsbewusst zu nutzen. Unternehmen sollten sich daher nicht nur mit den Chancen, sondern auch mit den Herausforderungen auseinandersetzen, um eine nachhaltige und innovative Zukunft zu gestalten.
Kontakt
Support
kontakt@metasolutions.ch
+41 76 841 33 23
+41 79 191 51 40
Metasolutions © 2025. All rights reserved.
Impressum
Firmensitz
Baslerstrasse 77
4600 Olten